🧠 Swym Mind: Transforming Data Access with Conversational AI
How our hackathon team built an interface that helps us bridge AI power with democratic access to Wishlist Plus data
🧩 The Challenge
First a brief context to those who don’t know about Swym - Swym’s job is to make shopper’s life easier by reducing friction in their shopping experiences. One of the ways that Swym enables this, is by our Wishlist Plus application available on various ECommerce Platforms. We are proudly used by ~40K merchants across the globe. See Wishlist Plus on Shopify[1], for example.
Now coming to the problem that our team focused on during the Hackathon - you would have often encountered this situation where most folks(both internal employees to an org as well as external customers such as ECommerce Store Merchants) end up falling into one of the two buckets
First - where they are seamlessly able to utilise the power of AI using natural language, but they struggle to provide the org context/data to it. In our case Swym data/context. They do it mostly by copy pasting the information.
Second - where they have the access to data, but they can’t easily interact with it or can’t make use of intelligence on top of it, by using natural language effectively.
Our team decided to solve for this problem, and asked ourselves - what if we are able to build a “swym mind” that can be plugged to whatever existing tools/interfaces users are interacting with, so that they continue to use their natural toolset, but it suddenly now also has Swym’s Mind available to it?
Enter Swym Mind: AI-Powered Data Intelligence
That’s how Swym Mind idea came to be.
Our team built up a REST server that can take in the requests from users in natural language, convert that into structured query to talk to the database systems, and then respond back to the users with the information and insights.
We then decided to put it in front of external users like Merchants as well, and ended up building Swym Sense AI feature that enables merchants to ask plain-language questions and get instant, actionable insights — from campaign performance to shopper targeting strategies. It not only answers queries, but also identifies high-intent shoppers to target, suggests how to engage them, and provides actionable insights to drive results.[2]
We then brainstormed how do we make this Swym Mind interoperable with the “modern toolset” that everyone is inevitably using? Specially, for our internal users like different teams at Swym, we wanted the power of Swym Mind to be available “everywhere”, instead of adding one more tool in their existing toolset that’s already crowded.
🔗 The Power of MCP
And then our team decided to extend our Swym Mind to also support MCP servers while still having the REST server. This combination allowed us to cater to both
the “traditional” interfaces like a web application,
as well as to “modern” toolset that people are using every single day, like AI assistants, Intelligent IDEs etc.
Since I already talked about what experience did our team build using the traditional REST part in the Swym Sense blog mentioned earlier[2], and in the video clip shown above, I am going to keep the rest of the blog focused on the MCP side of the coin.
Disclaimer: The blog is going to start reading a lot more technical from here - so this is the time you fetch that mug of coffee and have a sip from it ☕️
What is MCP? MCP stands for Model Context Protocol. In the simplest terminologies, it helps connect one application with another.
Many a times, one of the application is the intelligent AI system - like a smart AI enabled assistant or a powerful AI enabled IDE etc., which has a super high IQ, but lacks the context that’s not available in general public.
And similarly, many a times, the other application is like the enabler for the specific private data or actions that the high IQ guy doesn’t have access to.
And, MCP is nothing but the match-maker for these two folks!
In technical terminologies, the former application is called an MCP Host (with a MCP client in it), and the latter application is called an MCP Server.
This is how I created the MCP server called swym-data-explorer:
const server = new McpServer({
name: "Swym Data Explorer",
version: "1.0.0",
description: "Swym Wishlist Plus data access via natural language"
});Since MCP is a relatively newer protocol, that meant our team was up for educating ourselves a bunch of new concepts during the Hackathon. Primarily speaking, our team heavily relied on three major items - MCP Resources[3], MCP Tools[4], and MCP Prompts[5].
MCP Resources are like “extra contexts” that you can easily load into your MCP Client.
MCP Tools enable code that exists on your MCP server to be executed by the MCP client. A very powerful capability!
MCP Prompts are nothing but “templates” for your frequently asked queries. This enables you to save time by reusing prompts.
We will see all three in action, in the later parts of this blog. Hang tight!! 🤙
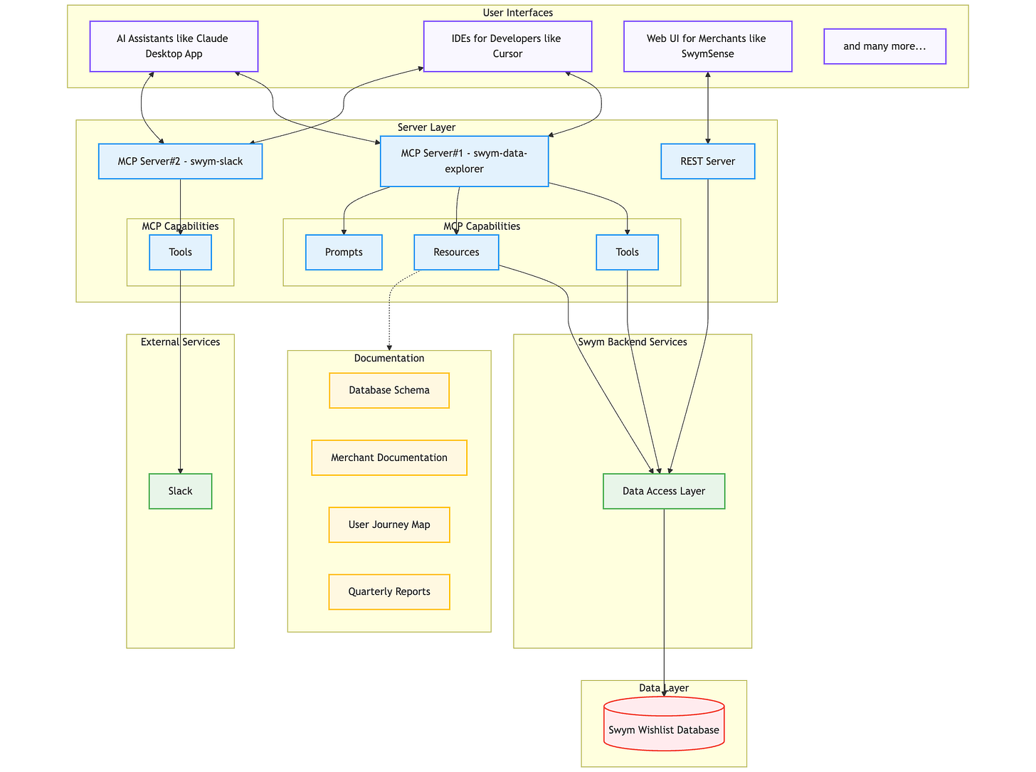
🏗️ Architecture
Before I go through what resources, tools and prompts did our team develop during the hackathon, let’s first see the overall architecture for Swym Mind.
As clear from the picture, there is a REST server, handling the requests from web applications, and there is also MCP servers handling the requests from AI applications aka MCP-Hosts/MCP-Clients.
The REST server forwards the requests to Data Access Layer, while the MCP Server utilises Resources, Tools and Prompts to talk to Data Access Layer, External Services and other information.
For the Hackathon scope, our team focused on the following data - merchants, shoppers, products, orders, and wishlist items. To be specific, we generated synthetic data having
20 merchants
500 shoppers
200 products
400 product variants
1000 wishlist items
500 watchlist items
300 orders
150 product state updates
spread randomly from 1st October 2024 till 18th April 2025.
📚 Resources
Let’s now double click on the MCP Resources that our team built during this hackathon for swym-data-explorer MCP server.
As I explained earlier, resources are nothing but extra context that you can load into your MCP Client application. Resources can be both text, as well as binary data. For our usecase, our team developed the following resources
schema - provides a basic overview of the database structure, listing tables and their columns in the Swym Wishlist Plus database.
detailed-schema - offers an enhanced database schema view with comprehensive information including column data types, relationships, and database statistics.
merchant-stats - generates detailed statistics for a specific merchant, including wishlist metrics, conversion rates, and top wishlisted products. Technically speaking, this a resource-template actually, as it is dynamic in nature based on the input merchant id.
merchant-implementation-guide - provides technical documentation about how merchants can implement and integrate Wishlist Plus into their stores.
user-journey-map - maps the complete customer journey through the Wishlist Plus feature, from discovery to conversion, including key touchpoints and metrics.
quarterly-analysis - delivers comprehensive quarterly performance reports including metrics, platform performance, top converting categories, and regional insights.
This is how our team added the user-journey-map resource to swym-data-explorer MCP server, for example:
server.resource(
"user-journey-map",
"swym://documentation/user-journey-map",
async (uri) => {
try {
const journeyText = await getUserJourneyContent();
return {
contents: [{
uri: uri.href,
text: journeyText
}]
};
} catch (error) {
console.error('Error fetching user journey map:', error);
throw new Error(`Failed to fetch user journey map: ${error.message}`);
}
}
);This is how the MCP Client requests for the above resource:
{
"method": "resources/read",
"params": {
"uri": "swym://documentation/user-journey-map"
}
}This is how the response from MCP Server looks like:
{
"contents": [
{
"uri": "swym://documentation/user-journey-map",
"text": "
# Wishlist Plus User Journey Map
## Overview
This document maps the complete user journey through the Wishlist Plus feature, from discovery to conversion. Understanding this journey helps identify opportunities for optimization and feature enhancements.
## Journey Stages
### 1. Discovery (First Touchpoint)
**Touchpoints:**
- Product page wishlist button
- Collection page wishlist icons
- Homepage featured wishlist
- User account wishlist tab
- Email marketing mentioning wishlist feature
**User Expectations:**
- Easy to identify wishlist functionality
- Clear indication of what the feature does
- No account requirement for initial use
- Visual confirmation when adding items
**Metrics:**
- Feature discovery rate: 65%
- First-click rate: 12.3%
- Bounce rate at discovery: 23.7%
**Pain Points:**
- Low visibility on mobile devices
- Confusion with other icons (cart, search)
- Inconsistent placement across store pages
### 2. First Use (Initial Engagement)
**Touchpoints:**
- Adding first item to wishlist
- Wishlist confirmation modal
- Email capture prompt
- First-time user guidance
**User Expectations:**
- Immediate visual feedback
- Simple, intuitive process
- No required login for first save
- Clear next steps
**Metrics:**
- Completion rate: 78.2%
- Email capture rate: 42.5%
- Multi-item addition rate: 34.8%
**Pain Points:**
- Email capture friction
- Uncertainty about item saved status
- Navigation confusion after first save
### 3. Return Visits (Engagement)
**Touchpoints:**
- Wishlist page
- Account integration
- Email reminders
- Browser cookies recognition
**User Expectations:**
- Persistent items across sessions
- Easy access to wishlist
- Ability to manage saved items
- Up-to-date product information
**Metrics:**
- Return visit rate: 53.7%
- Average visits per user: 3.8
- Item removal rate: 28.4%
- Item addition rate: 42.3%
**Pain Points:**
- Login walls on different devices
- Outdated product information
- Difficulty finding wishlist page
### 4. Consideration (Evaluation)
**Touchpoints:**
- Wishlist management
- Price monitoring
- Alternative product viewing
- Product comparison within wishlist
**User Expectations:**
- Current pricing and availability
- Product comparison capabilities
- Organization options
- Filtering and sorting
**Metrics:**
- Average consideration time: 6.4 days
- Price check frequency: 2.3 times
- Alternative product views: 1.8 per item
**Pain Points:**
- Limited comparison features
- Insufficient product details
- Lack of personalized recommendations
### 5. Triggers (Decision Catalysts)
**Touchpoints:**
- Price drop notifications
- Back-in-stock alerts
- Wishlist reminder emails
- Promotional offers for wishlist items
**User Expectations:**
- Timely notifications
- Accurate information
- Easy path to purchase
- Relevant offers
**Metrics:**
- Notification open rate: 42.5%
- Click-through rate: 38.7%
- Conversion from triggers: 31.2%
**Pain Points:**
- Delayed notifications
- Irrelevant promotions
- Too frequent communications
### 6. Conversion (Purchase Decision)
**Touchpoints:**
- Wishlist to cart transition
- Checkout process
- Post-purchase confirmation
- Wishlist status update
**User Expectations:**
- Seamless transition to cart
- Wishlist update after purchase
- Option to keep or remove purchased items
- Recognition of purchase from wishlist
**Metrics:**
- Direct conversion rate: 26.7%
- Average time to purchase: 8.3 days
- Cart completion rate: 83.5%
**Pain Points:**
- Multi-item purchase friction
- Cart synchronization issues
- Inconsistent post-purchase experience
### 7. Retention (Ongoing Engagement)
**Touchpoints:**
- Post-purchase wishlisting
- Wishlist sharing
- Recurring purchase patterns
- Cross-store wishlist use
**User Expectations:**
- Continued access to wishlist feature
- History of purchased items
- Ability to create multiple lists
- Sharing capabilities
**Metrics:**
- Repeat wishlist usage: 64.3%
- Multiple wishlist creation: 22.1%
- Social sharing rate: 7.8%
**Pain Points:**
- Limited multi-list organization
- Inadequate sharing options
- Lack of personalization over time
## Critical Moments
The journey analysis identifies these key moments where user experience is most critical:
1. **First Add to Wishlist** - 32% of users abandon if this process takes more than 3 seconds
2. **Cross-Device Recognition** - 45% drop-off when users can't access their wishlist on a new device
3. **Price Drop Notifications** - 73% of conversions happen within 24 hours of notification
4. **Wishlist-to-Cart Transition** - 28% abandonment rate during this transition
5. **Email Capture Moment** - Only 42% of users provide email, limiting long-term engagement
## Opportunity Areas
Based on the journey mapping, these areas represent the greatest opportunities for improvement:
1. **Mobile Optimization** - Streamline mobile wishlist addition and management
2. **Cross-Device Experience** - Improve recognition and synchronization across devices
3. **Intelligent Triggers** - Develop more sophisticated notification system based on user behavior
4. **Wishlist Organization** - Enhance multi-list capabilities and organization tools
5. **Social Integration** - Strengthen sharing capabilities and social proof elements
## Implementation Recommendations
For merchants looking to optimize their wishlist journey:
1. Place wishlist buttons consistently across all product touchpoints
2. Implement a non-intrusive email capture that emphasizes benefits
3. Ensure wishlist is prominently featured in navigation and user accounts
4. Develop a strategic notification schedule based on product category
5. Simplify the wishlist-to-cart process, especially for multiple items
6. Create post-purchase workflows that encourage continued wishlist use
"
}
]
}🛠️ Tools
Tools are a powerful way to “get things done” while interacting with an MCP client like your AI assistants. Our team built the following tools during the hackathon
get_merchant - Retrieves detailed information about a specific merchant by their ID. Example: get_merchant with 'shop123' as `merchantId` will return all details for the merchant with ID 'shop123'.
analyze_wishlist_trends - Analyzes wishlist trends over a specified timeframe with optional merchant filtering. Example: analyze_wishlist_trends with '30 days', 'shop123', and 'conversion_rate' as inputs will show conversion trends for merchant 'shop123' over the last 30 days.
analyze_customer_behavior - Analyzes customer behavior patterns based on different segmentation types. Example: analyze_customer_behavior with 'device_type', and 'shop123' as inputs will show how customers interact with wishlists across different devices for merchant 'shop123'.
generate_merchant_recommendations - Generates personalized recommendations for merchants to improve their wishlist performance. Example: generate_merchant_recommendations with 'shop123' as `merchantId` and 'conversion_optimization' as `recommendationType` will provide specific recommendations to improve conversion rates for merchant 'shop123'.
simulate_wishlist_impact - Simulates the potential impact of different wishlist optimization strategies. Example: simulate_wishlist_impact with 'shop123' as `merchantId`, 'conversion_rate_improvement' as `scenario`, and 20 as `improvementPercentage` will show the expected revenue impact of improving conversion rates by 20% for merchant 'shop123'.
export_wishlist_data - Exports wishlist data in various formats for external analysis. Example: export_wishlist_data with 'shop123' as `merchantId`, 'summary_metrics' as `dataType`, and 'csv' as `exportFormat` will export summary metrics for merchant 'shop123' in CSV format.
query - Executes natural language queries against the wishlist database. Example: query with 'What is the average conversion rate for wishlist items?' as `question` will analyze and return the average conversion rate across all merchants.
This is how we added the query tool to our swym-data-explorer MCP Server, for example:
server.tool(
"query",
"Executes natural language queries against the wishlist database. Example: query with 'What is the average conversion rate for wishlist items?' as `question` will analyze and return the average conversion rate across all merchants.",
{
question: z.string().describe("The natural language question about Swym Wishlist Plus data")
},
async ({ question }) => {
try {
// Get database schema
const schema = await getDatabaseSchema();
// Craft the prompt for SQL generation
const prompt = `
You are a helpful assistant that translates natural language questions into SQL queries.
The database schema consists of the following tables:
${schema.map(table => `Table: ${table.table_name}
Columns: ${table.columns.join(', ')}
`).join('\n')}
This database is for Wishlist Plus, a Shopify app by Swym that allows customers to save products for later purchase.
The question is: "${question}"
Generate a single PostgreSQL query to answer this question. Only return the SQL query without any explanations or comments.
Ensure the query is secure, optimized, and does not use any features not available in PostgreSQL.
Limit results to 100 rows by default unless specified otherwise.
`;
// Generate SQL using Gemini
const response = await ai.models.generateContent({
model: "gemini-2.5-pro-preview-03-25",
contents: prompt,
config: {
temperature: 0.1, // Low temperature for more deterministic output
responseMimeType: 'application/json',
responseSchema: {
type: Type.OBJECT,
properties: {
'sql_query': {
type: Type.STRING,
description: 'SQL query',
nullable: false,
},
},
required: ['sql_query'],
},
}
});
const sqlQuery = JSON.parse(response.text).sql_query;
// Execute the SQL query
let queryResult;
try {
queryResult = await executeQuery(sqlQuery);
} catch (dbError) {
console.error(`SQL error: ${dbError.message}`);
// If query fails, try to get an explanation and fix
const fixPrompt = `
The following SQL query failed with error: "${dbError.message}"
Query: ${sqlQuery}
The database schema is as follows:
${await getDetailedDatabaseSchema()}
Please fix the query to correctly address the original question: "${question}"
Only return the corrected SQL without explanations.
`;
const fixCompletion = await ai.models.generateContent({
model: "gemini-2.5-pro-preview-03-25",
contents: fixPrompt,
config: {
temperature: 0.1,
responseMimeType: 'application/json',
responseSchema: {
type: Type.OBJECT,
properties: {
'sql_query': {
type: Type.STRING,
description: 'SQL query',
nullable: false,
},
},
required: ['sql_query'],
},
}
});
const fixedQuery = JSON.parse(fixCompletion.text).sql_query;
queryResult = await executeQuery(fixedQuery);
}
// Generate natural language explanation
const explainPrompt = `
Question: "${question}"
SQL Query: ${sqlQuery}
Query Results: ${JSON.stringify(queryResult.rows).substring(0, 3000)} ${queryResult.rows.length > 10 ? '... (truncated)' : ''}
Please provide a clear, concise explanation of these results in natural language, answering the original question. Include key insights and notable patterns if relevant.
`;
const completion = await ai.models.generateContent({
model: "gemini-2.5-pro-preview-03-25",
contents: explainPrompt,
config: {
temperature: 0.5,
}
});
const explanation = completion.text;
// Return the results
return {
content: [
{
type: "text",
text: `Question: ${question}\n\nResults:\n${explanation}\n\nSQL Query: ${sqlQuery}\n\nRaw Data: ${JSON.stringify(queryResult.rows, null, 2)}`
}
]
};
} catch (error) {
console.error('Error in query tool:', error);
return {
content: [{ type: "text", text: `Error executing query: ${error.message}` }],
isError: true
};
}
}
);This is how the above tool looks like in action, on MCP Inspector[6]
📋 Prompts
Prompts are nothing but templates for your queries. Our team built the following prompts during the hackathon
merchant-health-check - Perform a comprehensive health check of a merchant's wishlist implementation, analyzing usage metrics, conversion rates, and technical implementation.
merchant-analysis - Analyze a merchant's wishlist performance and provide detailed insights.
merchant-comparison - Compare wishlist performance metrics between two merchants.
customer-segmentation-analysis - Analyze customer segments based on wishlist behavior patterns.
trend-analysis - Analyze wishlist creation and conversion trends over a specified time period.
product-performance-analysis - Analyze the performance of products in wishlists.
feature-impact-analysis - Analyze the impact of specific wishlist features on user behavior.
wishlist-growth-strategy - Develop a comprehensive growth strategy for a merchant's wishlist implementation.
wishlist-troubleshooting - Provide technical troubleshooting for wishlist implementation issues.
conversion-funnel-analysis - Analyze the wishlist-to-purchase conversion funnel.
quarterly-business-review - Create a comprehensive quarterly business review for wishlist performance.
executive-wishlist-briefing - Create a high-level executive briefing on wishlist performance.
query-data - Execute natural language queries against the wishlist database.
This is how our team added the merchant-health-check prompt in our swym-data-explorer MCP server, for example:
server.prompt(
"merchant-health-check",
"Perform a comprehensive health check of a merchant's wishlist implementation, analyzing usage metrics, conversion rates, and technical implementation.",
{
merchantId: z.string().describe("The ID of the merchant to analyze"),
timeframe: z.string().optional().describe("Timeframe to analyze (e.g., '30 days', '90 days', 'Q1 2025')").default("30 days")
},
({ merchantId, timeframe }) => ({
messages: [{
role: "user",
content: {
type: "text",
text: `Perform a complete health check on merchant ${merchantId} for the past ${timeframe}. Please provide:
1. Overall wishlist usage metrics compared to similar merchants
2. Conversion rate analysis and trends
3. User engagement patterns
4. Technical implementation assessment
5. Top 3 specific, actionable recommendations for improvement
Include data visualizations where appropriate. Focus on the most impactful insights and recommendations that would drive conversion improvements.`
}
}]
})
);This is an example request from the MCP client for this prompt:
{
"method": "prompts/get",
"params": {
"name": "merchant-health-check",
"arguments": {
"merchantId": "carterjonesandhayes-btJG9ac2",
"timeframe": "30 days"
}
}
}This is the response to the above request from the MCP server:
{
"messages": [
{
"role": "user",
"content": {
"type": "text",
"text": "
Perform a complete health check on merchant carterjonesandhayes-btJG9ac2 for the past 30 days. Please provide:
1. Overall wishlist usage metrics compared to similar merchants
2. Conversion rate analysis and trends
3. User engagement patterns
4. Technical implementation assessment
5. Top 3 specific, actionable recommendations for improvement
Include data visualizations where appropriate. Focus on the most impactful insights and recommendations that would drive conversion improvements.
"
}
}
]
}Real-World Impact: Use Cases
🤝 For Customer Success Teams
Customer Success Managers can now instantly analyze merchant performance, identify issues, and generate data-backed recommendations without manually brining in all the Swym context to the AI assistant:
CSM: "Run a merchant health check for carterjonesandhayes-btJG9ac2"
AI Assistant having Swym Mind:
# Merchant Health Check: Fashion Boutique
## Overall Performance
- Total wishlists: 3,458 (↑12% vs. last period)
- Conversion rate: 23.7% (↓3.2% vs. last period)
- Revenue impact: $45,782 (↑8.1% vs. last period)
## Key Findings
1. Mobile conversion rate has dropped significantly (15.3% vs. 22.1% last period)
2. Product category "Accessories" shows highest wishlist abandonment
3. Price-drop notifications showing 37% lower open rates than benchmark
## Recommendations
1. Optimize mobile checkout flow to reduce friction
2. Implement targeted 10% discount for accessories in wishlists older than 14 days
3. Revise price-drop notification templates based on top-performing examples
[Full analysis attached]
📊 For Product Managers
Product Managers can quickly understand feature performance and identify improvement opportunities without manually loading the Swym context to the AI assistant:
PM: "How effective are price drop notifications across all merchants?"
AI Assistant having Swym Mind:
# Price Drop Notification Analysis
Price drop notifications are driving significant conversions, with a 34.2% conversion rate compared to 19.7% for regular wishlist items without price changes.
## Performance by Merchant Size
- Enterprise merchants: 41.3% conversion rate
- Mid-market merchants: 36.8% conversion rate
- Small merchants: 24.5% conversion rate
## Key Insights
1. Notifications for 15-25% discounts perform best (42.3% conversion)
2. Timing is critical - notifications sent within 24 hours of price change convert 58% better
3. Product categories with highest price sensitivity: Electronics, Apparel, and Home Goods
## Improvement Opportunities
1. Default templates for small merchants need optimization (33% lower open rates)
2. Mobile app deep links convert 27% better than email-only notifications
3. Testing shows potential 18% improvement by personalizing subject lines
[Full data visualization attached]
🛍️ For Merchants
Merchants themselves can gain insights without requiring technical support:
Merchant: "What are my top 5 wishlisted products and their conversion rates?"
AI Assistant having Swym Mind:
# Top Wishlisted Products Analysis
## Top Products by Wishlist Count
1. Leather Crossbody Bag - 342 wishlists, 28.7% conversion rate
2. Vintage Denim Jacket - 287 wishlists, 19.2% conversion rate
3. Canvas Sneakers - 253 wishlists, 31.5% conversion rate
4. Sterling Silver Earrings - 219 wishlists, 42.3% conversion rate
5. Cashmere Sweater - 201 wishlists, 15.3% conversion rate
## Key Insights
- Your jewelry items (like the Sterling Silver Earrings) have the highest conversion rates
- Apparel items have higher wishlist counts but lower conversion rates
- The Cashmere Sweater's low conversion rate may be price-related (34% higher than category average)
## Recommendations
1. Consider a limited-time promotion for the Cashmere Sweater to convert existing wishlists
2. Feature the Sterling Silver Earrings in your email marketing to drive more wishlist additions
3. Test a bundle discount for commonly co-wishlisted items (Denim Jacket + Canvas Sneakers)
🛣️ The Complete Journey
Building Swym Mind during our hackathon was an exciting challenge. Our team started by setting up a local PostgreSQL database with our schema and test data. The first major milestone was getting basic natural language queries working – when we could ask "How many wishlists were created last month?" and get an accurate answer, we knew we were onto something powerful.
From there, our team expanded the capabilities by implementing more complex tools for trend analysis, recommendation generation, and impact simulation. Adding resources and prompts completed the picture, creating a versatile assistant that could handle a wide range of queries and analyses.
To add final touches, our team added one more MCP server called swym-slack to Swym Mind[7]. This helped us show during the demo that Swym Mind not only knows about the Wishlist data, but also about Swym employees!
This is how everything put together looks like when we integrate our MCP servers with an MCP Client like an AI Assistant like Claude Desktop App.
🔮 Looking Forward: Future Possibilities
While our hackathon implementation already showcases tremendous power, our team see several exciting directions for future development:
Comprehensive permission model - Filter queries based on user identity to make sure merchants can only access their own data, while internal users have appropriate permissions based on their role.
Remote MCP Server – Our team used
stdiotransport for MCP servers. Next step would be to take it to remote by usingssetransport.Integration with other data sources – Connecting Swym Mind to additional Swym products and external data sources.
Automated insights – Proactively identifying patterns and opportunities without being prompted.
🌍 Democratizing Data Access for Everyone
Swym Mind underscores the fundamental shift in how this new world interacts with data. By removing technical barriers and creating a conversational interface to our database, our team attempted to democratize access to insights and to empower everyone to make data-driven decisions.
Whether you're a Customer Success Manager preparing for a merchant review, a Product Manager prioritizing feature development, or a merchant trying to maximize your wishlist conversions, Swym Mind can be helpful in providing the insights you need in seconds, not days.
The future of data analytics is conversational, contextual, and accessible to everyone – and with Swym Mind, that future should be able to start now.
📝 Credits and References
[1]: https://apps.shopify.com/swym-relay
[2]: https://swymming.substack.com/p/introducing-swym-sense
[3]: https://modelcontextprotocol.io/docs/concepts/resources
[4]: https://modelcontextprotocol.io/docs/concepts/tools
[5]: https://modelcontextprotocol.io/docs/concepts/prompts
[6]: https://modelcontextprotocol.io/docs/tools/inspector
[7]: https://github.com/modelcontextprotocol/servers/tree/main/src/slack
https://modelcontextprotocol.io/introduction
This project was developed by the SwymMind team (Raj Laddha, Renuka Thakur, Senthil Murugan, Dipayan Dash, Vikas Prasad) during our Q2 2025 Hackathon.






Great write-up! Learned a lot.